
摘要:竹材易生长、易加工,竹制品生产成本低于木类材料。近年来环保性已成为城市居民家居需求的第一大要素,竹家居制品正迎合了这样的消费理念。随着生产工艺的不断发展,竹制品制造行业蓬勃发展,我国由竹材到竹制品制造,再到直接消费者的全产业链已初具规模。竹制品行业成为中国林业发展四大朝阳产业之一。

一、定义及分类
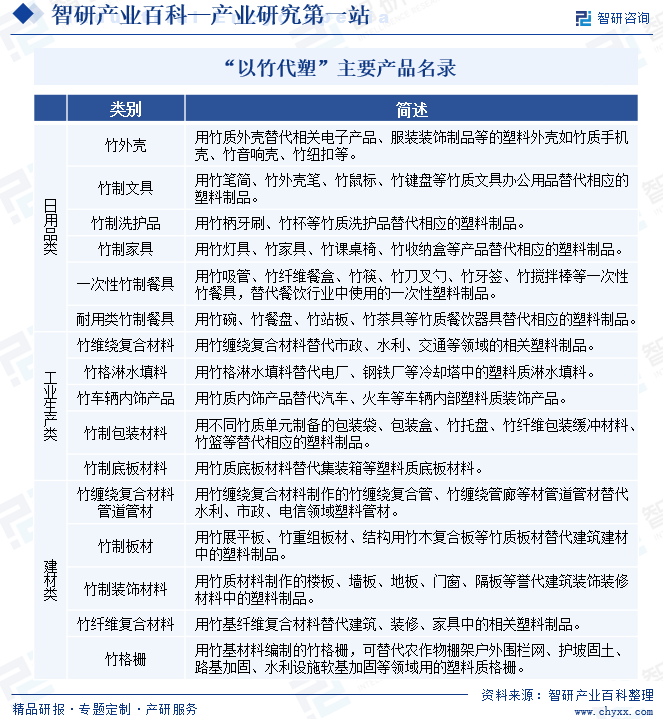
“以竹代塑”主要产品名录

二、行业政策
为推动竹产业高质量发展,国家林业和草原局等十部委联合发布了《关于加快推进竹产业创新发展的意见》。《意见》提出“到2025年,全国竹产业总产值突破7000亿元,现代竹产业体系基本建成,竹产业规模、质量、效益显著提升,优质竹产品和服务供给能力明显改善,建成一批具有国际竞争力的创新型龙头企业、产业园区、产业集群,竹产业发展保持世界领先地位;到2035年,全国竹产业总产值超过1万亿元,现代竹产业体系更加完善,美丽乡村竹林风景线基本建成,主要竹产品进入全球价值链高端,我国成为世界竹产业强国”的发展目标。

三、行业壁垒
1、研发设计壁垒
竹制品要获得广大消费者的认可,除了要更好的满足产品实用性功能外,还要具备外观、功能、材质等各方面的创新点、闪光点。因此,优秀的企业必须具备良好的研发设计能力,针对主流消费群体的消费需求、审美观念和消费习惯,设计出个性化、时尚化的产品;在市场出现新的流行趋势时,还要求企业能够快速反应,设计出适合市场需求的产品。对于竹制品行业中、高端市场的潜在进入者,建设拥有良好研发设计能力的团队需要花费大量成本和时间,研发设计经验和对市场需求信息把握能力的积累也需要经历较长的过程。对潜在进入者而言,研发设计能力成为一个重要的障碍。
2、营销渠道壁垒
竹制品作为终端消费品,最终应用于生活各个场景,不建立辐射范围广、下沉程度深的营销网络,就难以成就全国性的优势品牌,因此要求优秀的企业拥有一个广泛、成熟和稳定的营销网络。新企业要进入行业中、高端市场,不但需要投入巨额资金建设营销网络,培养经销商或自建销售公司,而且建立营销网络需要时间和人力资源的积累。因此,新企业在渠道建设上面临着巨大的显性成本和时间成本投入,而且需要承受投资失败的风险,营销渠道建设是竹制品行业中、高端市场最显著的进入壁垒。
3、工艺技术壁垒
竹子生长极快,连片成林,但囿于加工工艺,以及竹材本身易霉变的特性,千百年来世界各地的竹资源大多停留在原竹利用、竹篾编织的初级阶段。近年来,伴随竹板材、竹制家具等各类竹产品不断涌现,竹产业的经济效益才渐渐被看到。如今一些高分子复合材料、竹纤维复合材料等新型环保材料的发现和改进,使得企业必须具有先进的生产技术与品控水平。能否快速响应市场需求,高效率高质量地配合市场营销和研发设计的要求调整生产计划,科学地进行生产管理成为影响行业企业成长的关键因素。对于潜在进入者来说,很难在短期内积累足以支持先进生产工艺和研发设计的经验技术及人员,难以保证产品的质量,控制生产成本,因此工艺技术是新进入者面临的一大难题。
4、品牌壁垒
四、产业链
竹制品行业产业链的上游主要涉及竹子及其提取物。我国是世界竹资源最丰富的国家。中国有竹类植物39属530余种,数据显示,第九次全国森林资源调查中我国竹林面积641.16万公顷,占林地面积的1.98%,占森林面积的2.94%。其中,毛竹林467.8万公顷,占72.69%,其他竹林173.4万公顷,占27.04%。中游则包括各类竹制品,如竹建材、竹食品、竹炭、竹家具等。而下游应用领域广泛,包括但不限于造纸、建筑、家居和旅游等领域。

智研产业百科是智研咨询推出的产研工具平台,致力于为您提供全方位的百科式产业信息查询服务。智研咨询践行用信息驱动产业发展的企业使命,完善和丰富企业方法论,依托产业百科平台提升信息价值,持续为行业发展及企业投资决策赋能。竹制品产业百科作为竹制品产业一站式系统化研究工具,全面归纳了竹制品产业知识信息,内容涵盖竹制品产业的定义、分类、政策、产业链、竞争格局、发展趋势等,并依靠信息技术建立智能互链的行业知识图谱,为行研从业者及相关投资者提供深入的洞察力和全面的信息。
智研咨询以“用信息驱动产业发展,为企业投资决策赋能”为品牌理念。为企业提供专业的产业咨询服务,主要服务包含精品行研报告、专项定制、月度专题、可研报告、商业计划书、产业规划等。并提供周报/月报/季报/年报等定期报告和定制数据,内容涵盖政策监测、企业动态、行业数据、产品价格变化、投融资概览、市场机遇及风险分析等。