为方便行业人士或投资者更进一步了解木制品行业现状与前景,智研咨询特推出《2023-2029年中国木制品行业市场运营格局及未来前景分析报告》(以下简称《报告》)。报告对中国木制品市场做出全面梳理和深入分析,是智研咨询多年连续追踪、实地走访、调研和分析成果的呈现。

为确保木制品行业数据精准性以及内容的可参考价值,智研咨询研究团队通过上市公司年报、厂家调研、经销商座谈、专家验证等多渠道开展数据采集工作,并对数据进行多维度分析,以求深度剖析行业各个领域,使从业者能够从多种维度、多个侧面综合了解2022年木制品行业的发展态势,以及创新前沿热点,进而赋能木制品从业者抢跑转型赛道。

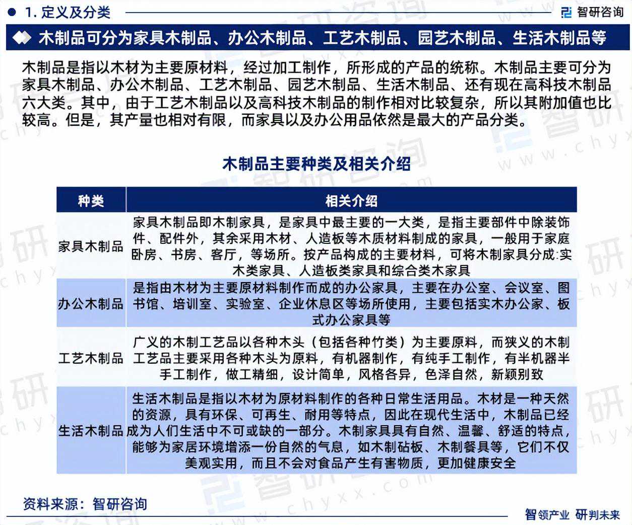
木制品是指以木材为主要原材料,经过加工制作,所形成的产品的统称。木制品主要可分为家具木制品、办公木制品、工艺木制品、园艺木制品、生活木制品、还有现在高科技木制品六大类。其中,由于工艺木制品以及高科技木制品的制作相对比较复杂,所以其附加值也比较高。但是,其产量也相对有限,而家具以及办公用品依然是最大的产品分类。

我国国土面积辽阔,森林资源也较为丰富,为我国木制品行业的发展提供了充足的原料基础。随着我国经济的快速发展以及城镇化率的稳步提升,我国地产基建、家居装饰等行业也随之逐渐兴起,为木制品行业带来了庞大的需求市场,行业发展十分迅速。据资料显示,2022年我国木制品制造行业产值规模月为2217.13亿元,同比下降5.3%。从区域分布来看,福建、江苏和广东是我国木制品产值占比前三的省份,产值占比分别为22.12%、16.03%和9.48%。

福建省永安林业(集团)股份有限公司创立于1994年,是全国首家以森林资源为主要经营对象的上市公司。公司所从事的主要业务为森林资源培育与林木采伐经营、森林经营服务、人造板经营、地板经营等。目前,公司自有各类森林资源128.6万亩,2022年完成更新造林面积1.18万亩,生产各类低/中/高密度纤维板19.45万立方米,是我国领先的木材生产及加工上市企业之一。据资料显示,2022年公司业务营收为7.57亿元,同比增长49.44%。其中木材业务占比为57.92%,木材二次加工产品业务占比为40.85%,其它业务占比为1.23%。

行业集中度不断提升。随着中国供给侧结构性改革的持续推进、环保标准的不断提高和日益严格的督查监管,我国木制品行业也迎来了优化转变的十字路口。由国家发展改革委员会发布、2020年开始实行的《产业结构调整指导目录(2019年本)》明确提出,鼓励木制品及其复合材料技术开发及应用,推动绿色无醛木制品等绿色建材产品技术开发与生产应用,鼓励循环再利用废旧木材,限制高能低产的木制品设备设施,淘汰落后工艺、技术、装备及产品。未来,木制品行业将逐步由总量扩张向结构优化转变,对生产技术和环保排放的要求日趋提升,淘汰落后产能的步伐逐渐加快,行业集中度进一步提高。
需求推动行业发展。着经济和社会的发展,人们更加注重提高生活质量,并有更充足的物质条件改善居住环境,为木制品等行业的发展提供了物质基础。而我国快速的城镇化进程以及相关服务产业的发展,也带动了住宅、办公木制品需求增长。目前全球经济的复苏趋势已基本确立,国内城镇化进程和经济结构转型将继续稳步推进。可以预见,在下游产业需求拉动下,我国木制品行业市场规模将继续增长,相关产品也将不断更新换代,向高端化方向发展。

《2023-2029年中国木制品行业市场运营格局及未来前景分析报告》是智研咨询重要成果,是智研咨询引领行业变革、寄情行业、践行使命的有力体现,更是木制品领域从业者把脉行业不可或缺的重要工具。智研咨询已经形成一套完整、立体的智库体系,多年来服务政府、企业、金融机构等,提供科技、咨询、教育、生态、资本等服务。

数据说明:
1:本报告核心数据更新至2022年12月,以中国大陆地区数据为主,少量涉及全球及相关地区数据;预测区间涵盖2023-2029年,数据内容涉及木制品行业产值、销售收入、市场规模等。
3:报告核心数据基于公司严格的数据采集、筛选、加工、分析体系以及自主测算模型,确保统计数据的准确可靠。
4:本报告所采用的数据均来自合规渠道,分析逻辑基于智研团队的专业理解,清晰准确地反映了分析师的研究观点。
报告目录框架:
第一章2018-2022年世界木制品行业整体运营状况分析
第一节2018-2022年世界木制品行业环境浅析
第二节2018-2022年世界木制品行业市场发展格局
一、世界林木资源分布
二、世界木制品市场特征分析
三、世界木制品工艺
第三节2018-2022年世界木制品区域市场运营分析
一、越南
二、缅甸
三、巴西
四、美国
第四节2023-2029年世界木制品行业发展趋势分析
第二章2018-2022年中国木制品行业市场发展环境解析
第一节2018-2022年中国宏观经济环境分析
第二节中国木制品市场政策环境分析
一、出口竹木草制品有新规
二、抑制木制品出口政策
三、木材及木制品税收政策的调整
第三节2018-2022年中国木制品市场社会环境分析
一、人口环境分析
二、教育环境分析
三、文化环境分析
四、生态环境分析
五、中国城镇化率
六、居民的各种消费观念和习惯
第三章2018-2022年中国木制品行业市场运行态势剖析
第一节2018-2022年中国木制品行业发展动态分析
一、中国木制品行业贸易及发展状况
二、中国限制生产一次性木制品
三、中国木制品行业拓展国际市场面临的机遇与挑战
四、中国木制品企业应重组装饰材抵御经济寒流
第二节2018-2022年中国木制品市场运行格局分析
一、国际木制品市场概况
二、中国木制品已取得强大市场份额
三、中国木制品在俄罗斯市场需求旺盛
四、中国小木制品市场发展迅速
第三节2018-2022年中国部分地区木制品工业发展分析
第四节2018-2022年中国木制品行业拓展国际市场的策略分析
一、应对出口国家的技术壁垒及国内政策调整
二、加强企业的整合
三、采取多种营销手段
四、帮助解决企业的融资问题
第四章2018-2022年中国木制品制造所属行业数据监测分析
第一节2018-2022年中国木制品制造所属行业规模分析
一、企业数量增长分析
二、从业人数增长分析
三、资产规模增长分析
第二节2022年中国木制品制造所属行业结构分析
一、企业数量结构分析
二、销售收入结构分析
第三节2018-2022年中国木制品制造所属行业产值分析
一、产成品增长分析
二、工业销售产值分析
三、出口交货值分析
第四节2018-2022年中国木制品制造所属行业成本费用分析
一、销售成本统计
二、费用统计
第五节2018-2022年中国木制品制造所属行业盈利能力分析
一、主要盈利指标分析
二、主要盈利能力指标分析
第五章2018-2022年中国木地板产业运行态势分析
第一节2018-2022年中国木地板行业总体形势分析
一、中国木地板行业发展历程
二、木地板行业遭遇大规模洗牌
三、木地板行业向“中国创造”逐步靠近
四、中国木地板出口保持稳定增长态势
第二节2018-2022年中国木地板行业竞争分析
一、木地板行业品牌竞争环境分析
二、产品创新成地板业竞争关键
三、品牌木地板上演“服务战”
四、实木与强化地板竞争形势严峻
五、中国木地板行业需要向健康竞争发展
第三节中国木地板行业发展存在的问题
一、木地板国际化三大难题
二、木地板使用寿命短成困扰
三、国内木地板行业面临三大突出问题
四、木地板税收政策调整带来的挑战
第四节2018-2022年中国木地板行业发展对策
一、国际资本进入中国地板行业对策分析
二、木地板企业的战略分析
三、中国木地板发展的建议
第六章2018-2022年中国实木地板行业产量数据统计分析
第一节2018-2022年中国实木地板行业产量数据分析
一、2018-2022年实木地板行业产量数据分析
二、2018-2022年实木地板重点省市数据分析
第二节2022年中国实木地板行业产量数据分析
一、2022年全国实木地板行业产量数据分析
二、2022年实木地板重点省市数据分析
第三节2022年中国实木地板产量增长性分析
一、产量增长
二、集中度变化
第七章2018-2022年中国木质家具行业发展状况综述
第一节2018-2022年中国木质家具行业发展概况
一、木质家具能和生活相融合
二、中国木质家具的四种流派概述
三、中国木质家具竞争力低下
第二节2018-2022年中国木家具水性复合强力染色剂应用技术的研究
一、水性复合强力染色剂的优点
二、水性染色精色彩的基本知识及调配方法
三、水性染色精的染色工艺
四、透胶薄木染色
第三节2018-2022年中国木质家具行业发展面临的挑战及对策
一、我国木家具行业竞争力有待提高
二、国内木质家具面临的质量问题
三、我国木质家具可持续发展战略
第八章2018-2022年中国木制品市场竞争格局透析
第一节2018-2022年中国木制品市场竞争格局
第二节2018-2022年中国木制品市场竞争策略分析
一、发展重组装饰材提高中国木制品国际市场竞争力
二、七台河木制品企业更新观念增强竞争力
第三节2023-2029年中国木制品行业竞争趋势分析
第九章中国木制品优势企业竞争力及关键性数据分析
第一节瑞丰木业(深圳)有限公司
一、企业概况
二、企业主要经济指标分析
三、企业盈利能力分析
四、企业偿债能力分析
五、企业运营能力分析
六、企业成长能力分析
第二节潍坊市新丰装饰工程有限公司
一、企业概况
二、企业主要经济指标分析
三、企业盈利能力分析
四、企业偿债能力分析
五、企业运营能力分析
六、企业成长能力分析
第三节东营市胜辉木业有限公司
一、企业概况
二、企业主要经济指标分析
三、企业盈利能力分析
四、企业偿债能力分析
五、企业运营能力分析
六、企业成长能力分析
第四节光明集团家具股份有限公司
一、企业概况
二、企业主要经济指标分析
三、企业盈利能力分析
四、企业偿债能力分析
五、企业运营能力分析
六、企业成长能力分析
第五节美克国际家具股份有限公司
一、企业概况
二、企业主要经济指标分析
三、企业盈利能力分析
四、企业偿债能力分析
五、企业运营能力分析
六、企业成长能力分析
第六节广东省宜华木业股份有限公司
一、企业概况
二、企业主要经济指标分析
三、企业盈利能力分析
四、企业偿债能力分析
五、企业运营能力分析
六、企业成长能力分析
第七节荣成市诚义木业有限公司
一、企业概况
二、企业主要经济指标分析
三、企业盈利能力分析
四、企业偿债能力分析
五、企业运营能力分析
六、企业成长能力分析
第八节大连华夏家具有限公司
一、企业概况
二、企业主要经济指标分析
三、企业盈利能力分析
四、企业偿债能力分析
五、企业运营能力分析
六、企业成长能力分析
第九节杭州荣业家具有限公司
一、企业概况
二、企业主要经济指标分析
三、企业盈利能力分析
四、企业偿债能力分析
五、企业运营能力分析
六、企业成长能力分析
第十章2018-2022年中国木材及木材加工业运行分析
第一节2018-2022年中国木材及木材加工行业总体概况
一、中国木材工业发展取得阶段性成果
二、我国木材工业总体呈高速发展态势
三、木材行业信息化应用取得重大进展
四、新时期中国木材行业发展的战略政策
第二节2018-2022年中国木材市场运行形势透析
一、受诸多因素影响木材贸易成本猛增
二、木材市场价格行情综述
三、外部经济形势变化影响木材市场格局
第三节2018-2022年中国木材加工行业存在的问题
一、我国木材加工行业面临的主要难题
二、国内的木材加工市场存在的隐患
三、国内木材加工行业存在多样性突出问题
四、我国木材工业循环经济发展面临巨大挑战
五、中国木材加工业标准化体系建设滞后
第四节2018-2022年中国木材加工行业持续发展的对策
一、面对外部环境冲击木材加工企业的应对策略
二、做大做强中国木材加工行业的对策
三、缓解我国木材供应紧缺形势的相关建议
四、木材加工业应注重循环利用和城信经营
五、发展国内木材加工行业的政策建议
第十一章2023-2029年中国木制品行业发展趋势与前景展望
第一节2023-2029年中国木制品行业发展前景分析
一、木制品产业发展前景分析
二、木制品市场前景分析
三、木制品良好前景带动相关行业发展
第二节2023-2029年中国木制品行业发展趋势分析
一、木制品销售呈现以下三个趋势
二、木制品技术发展趋势分析
第三节2023-2029年中国木制品行业市场预测分析
一、中国木家具产量预测分析
二、中国木地板产量预测分析
三、中国木制品市场需求预测分析
第四节2023-2029年中国木制品市场盈利预测分析
第十二章2023-2029年中国木制品行业投资机会与风险规避指引
第一节2023-2029年中国木制品行业投资周期分析
第二节2023-2029年中国木制品行业投资机会分析
一、投资潜力分析
二、国内投资机会分析
三、国际投资机会分析
第三节2023-2029年中国木制品行业投资风险预警
一、宏观调控政策风险
二、市场竞争风险
三、原料供给风险
四、市场运营机制风险
第四节2023-2029年中国木制品行业投资规划指引
图表目录:部分
图表1:我国木制品制造行业分类情况
图表2:2012-2019年我国木制品制造行业经营情况
图表3:1992-2020年我国木制品进出口统计表
图表4:2011-2020年我国木制品制造行业销售收入及市场规模走势图
图表5:2014-2020年我国木制品电商交易金额及渗透率走势图
图表6:2020年我国木制品制造行业规模企业区域分布情况
图表7:2018-2022年我国木制品制造行业企业数量增长趋势图
图表8:2018-2022年我国木制品制造行业亏损企业数量增长趋势图
图表9:2018-2022年我国木制品制造行业从业人数增长趋势图
图表10:2018-2022年我国木制品制造行业资产规模增长趋势图
图表11:2022年我国木制品制造行业不同类型企业数量分布图
图表12:2022年我国木制品制造行业不同所有制企业数量分布图
更多图表见正文……
智研咨询作为中国产业咨询领域领导品牌,以“用信息驱动产业发展,为企业投资决策赋能”为品牌理念。公司融合定量分析与定性分析方法,用自主研发算法,结合行业交叉大数据,通过多元化分析,挖掘定量数据背后根因,剖析定性内容背后逻辑,客观真实地阐述行业现状,审慎地预测行业未来发展趋势,为客户提供专业的行业分析、市场研究、数据洞察、战略咨询及相关解决方案,助力客户提升认知水平、盈利能力和综合竞争力。主要服务包含精品行研报告、专项定制、月度专题、可研报告、商业计划书、产业规划等。提供周报/月报/季报/年报等定期报告和定制数据,内容涵盖政策监测、企业动态、行业数据、产品价格变化、投融资概览、市场机遇及风险分析等。